How to choose the right role for you in AI space?
TL;DR
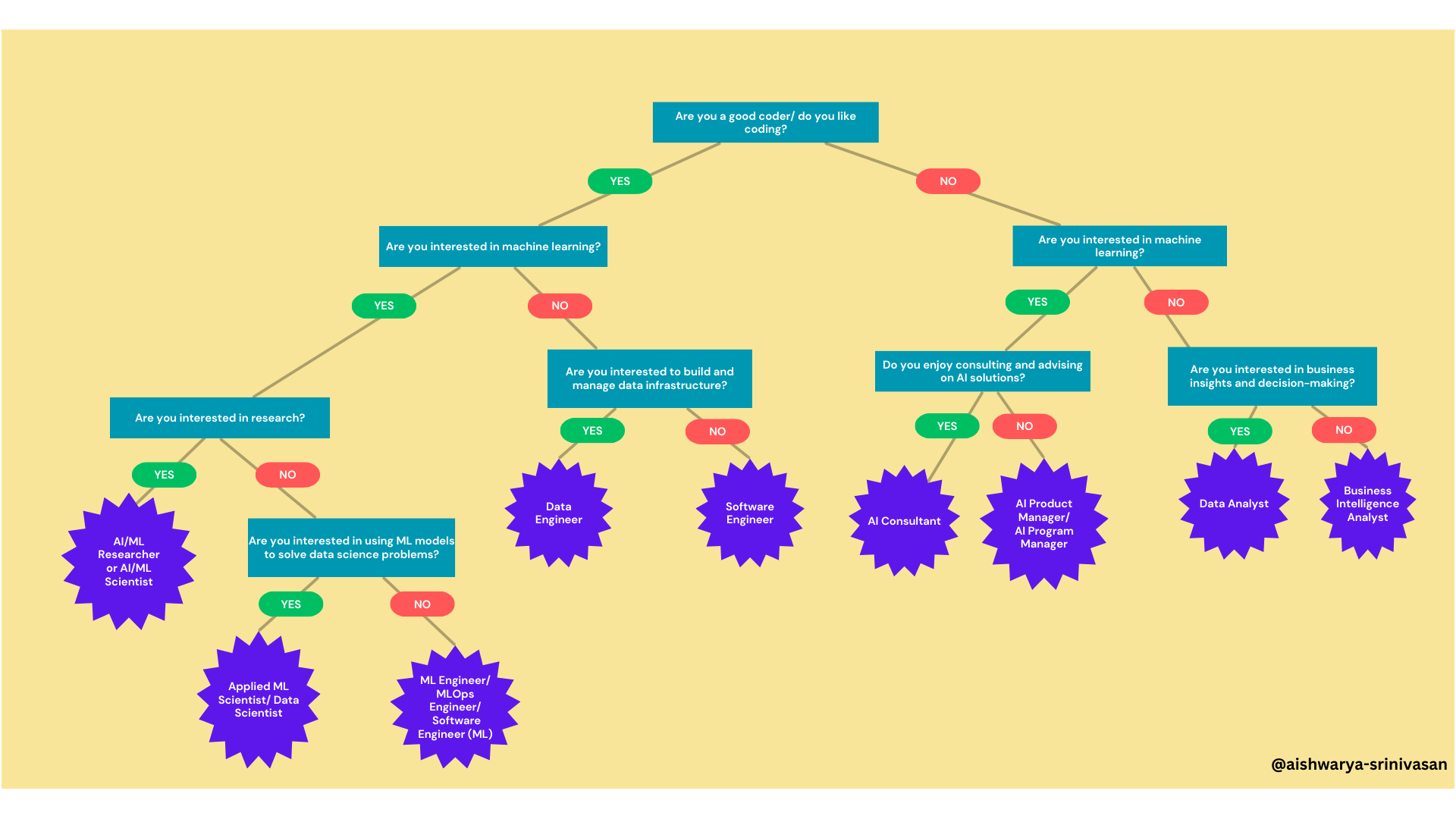
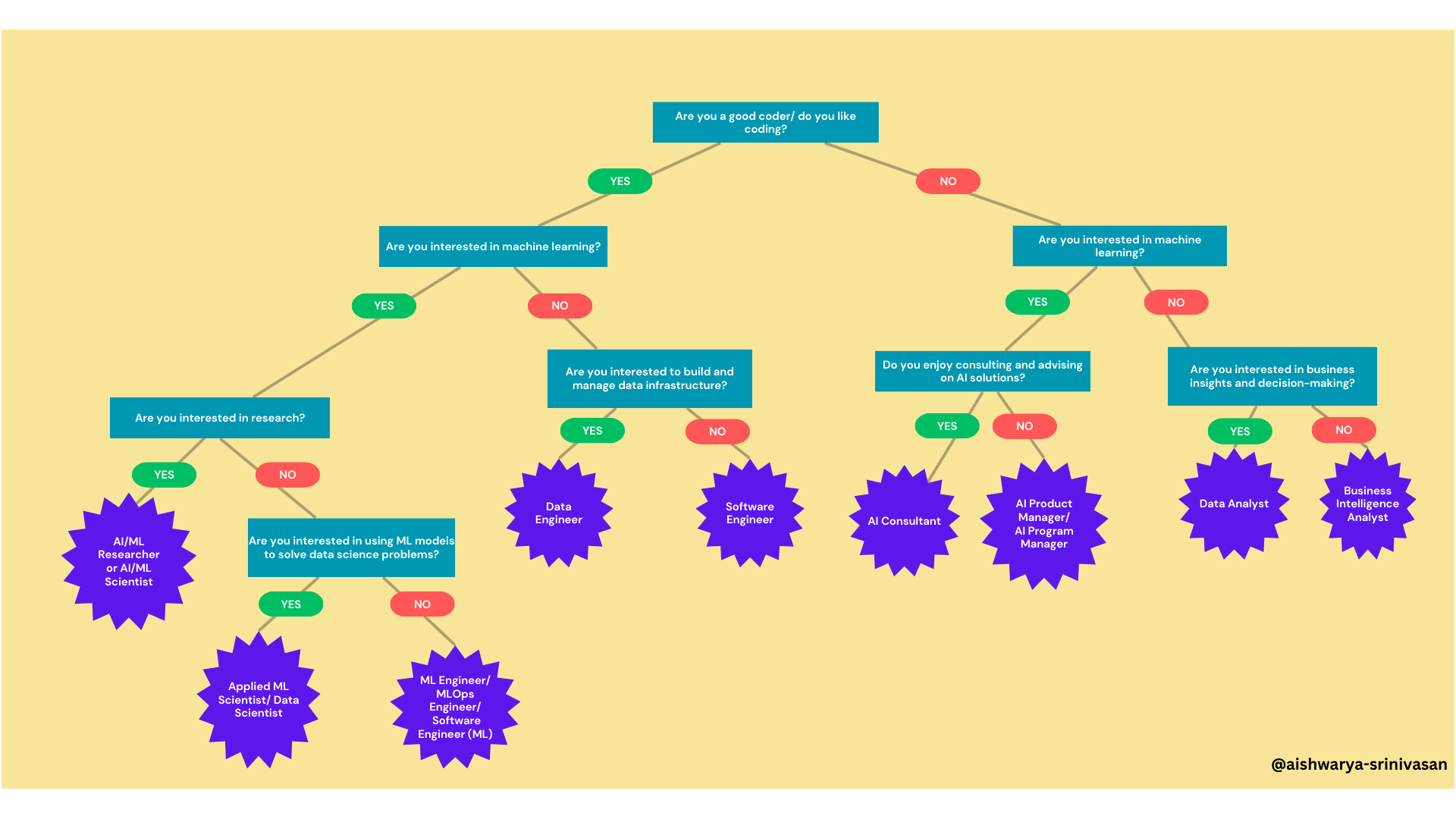
A flowchart can help match your coding skills and interests to the right AI role.
AI careers span from hands-on model deployment to strategic data analysis and business insights.
Each role contributes uniquely to the AI landscape, and the field is seeing increased specialization.
Future AI roles may include AI Hardware Engineers, AI Ethicists, and Chief AI Officers.
The AI landscape is a tapestry of diverse roles, each thread contributing uniquely to the larger picture. As AI increasingly integrates into various industries, the question shifts from "Are you interested in AI?" to "Where do you fit best within the AI ecosystem?"
The path to an AI career begins with a self-assessment. The first decision point is whether you consider yourself a skilled coder or if you prefer to focus on data-driven analysis. The flow chart in Figure 1 (below) provides a helpful guide to match your interests and abilities to the appropriate AI role.
Each AI role, as depicted in Figure 2 (below), carries a distinct set of responsibilities and contributions to the overall AI landscape. From the Software Engineer, who designs and develops robust software solutions, to the AI Consultant, who provides expert guidance on AI strategy and implementation, the specialization within the field continues to evolve.
The Future of AI Careers
As AI technology becomes more sophisticated, the roles within the industry are also witnessing a trend toward increased specialization. This shift reflects the growing complexity of AI systems and the need for professionals who can navigate the nuances of their development, deployment, and integration.
In the future, we may see the emergence of new AI-specific roles, such as AI Hardware Engineers, who focus on the design and optimization of the physical hardware that powers AI systems. Additionally, AI Ethicists may be tasked with ensuring the responsible and ethical development of AI technologies, while Chief AI Officers may provide executive-level leadership and strategic direction for an organization's AI initiatives. Recently, the Biden administration released a directive ordering every company to appoint a Chief AI Officer.
By understanding the diverse career paths in AI, you can position yourself at the forefront of this technological revolution, contributing your unique skills and expertise to shape the future of AI-driven innovations.




Very crisp breakout. One thing I find challenging to explain to existing software or future software engineers is that AI needs data to work on and those data will be generated by people who do not directly work in AI. It is not that “everything is AI” now. How do you differentiate between the two
Excellent